
近日,一测评博主“王海测评”公开爆料称,送检胖东来销售的十款鸡蛋均检出名为“角黄素”的人工色素。测评视频中,一款为号称“鸡蛋界的LV”的黄天鹅,检出人工色素角黄素含量0.399mg/kg。

由于黄天鹅品牌长期以“天然植物性饲料”“可生食”等作为宣传点,并且单枚售价稳定在2-3元,部分高端礼盒款单枚可达3.5元以上,价格是普通散装鸡蛋的3-4倍。王海方面指出,黄天鹅宣传与检测结果存在明显矛盾,涉嫌误导消费者。话题“黄天鹅鸡蛋检出人工色素”一度引发热议。

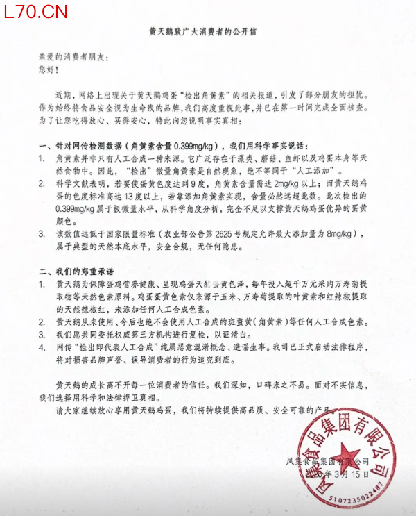
随后,黄天鹅连续发布了多则声明称:“依据中华人民共和国农业农村部公告第2625号《饲料添加剂安全使用规范》,蛋禽饲料中斑蝥黄(角黄素)的允许最大添加量为8mg/kg。”


对于鸡蛋角黄素的来源,品牌方面称,黄天鹅为保障蛋鸡营养健康、呈现鸡蛋天然蛋黄色泽,每年投入超千万元采购万寿菊提取物等天然色素原料,鸡蛋蛋黄色素仅来源于玉米、万寿菊提取的叶黄素与红辣椒提取的天然辣椒红,未添加任何人工合成色素。
此外,胖东来方面声明称,为了确保商品品质和质量安全,公司已经将卖场销售的鲜鸡蛋按照品牌,分别送到三家检测公司进行检测。同时,胖东来还表示,若检测确认产品无问题,将坚决通过法律途径维权,追究相关个人、自媒体及平台的侵权责任。
3月16日晚,黄天鹅创始人冯斌在直播间回应被打假,他表示,没有添加人工合成色素,一开始很委屈,每天吃75个黄天鹅蛋才会超标。
3月17日,黄天鹅发布产品抽检情况公告称,“我司产品已由属地市场监管部门完成现场抽检,样品已送至权威检测机构,目前正等待官方检测结果。待官方检测结果出具后,我们将第一时间在官方账号公布。”

什么是角黄素?
添加标准是什么?
相关专家介绍,角黄素是一种类胡萝卜素,天然存在于藻类、菌菇、鱼类及甲壳类动物体内,同时也能够通过化学合成。在养殖业中,它被广泛用作饲料添加剂,其主要作用是改善禽类蛋黄、皮肤以及三文鱼等水产品的肉色,使其色泽更加鲜艳。
我国现行的《食品安全国家标准 蛋与蛋制品》(GB 2749-2015)以及《食品安全国家标准 食品添加剂使用标准》(GB 2760)中,均未对鲜鸡蛋中的角黄素残留量设定明确的限量标准。

知名战略定位专家、福建华策品牌定位咨询创始人詹军豪接受媒体采访时表示,王海团队检出黄天鹅鸡蛋含角黄素,与其“无人工合成色素”宣传存在矛盾,具备消费监督的警示意义,但最终定性仍需官方复检确认。此事暴露出品牌宣传与产品实际存在偏差,合规风控存在漏洞。
詹军豪认为,鸡蛋行业应加快统一可生食等细分品类标准,明确色素使用与标注规则,建立饲料到成品的全链条溯源。同时加强抽检监管,严厉打击虚假宣传,推动企业从营销导向转向品质与合规导向,重塑行业信任。
宣称“可生食”的“无菌蛋”
配资网站真的无菌吗?
作为国内可生食鸡蛋赛道的标杆品牌,黄天鹅自2019年面世以来,锚定高端可生食鸡蛋核心定位,主打“安全、无腥、营养、可生食”的差异化价值,快速抢占消费升级红利。公开数据显示,2024年国内可生食鸡蛋市场规模突破120亿元,年复合增长率超25%,黄天鹅作为头部品牌,占据近三成市场份额。

对于“可生食的无菌蛋”,专家表示,仔细阅读产品包装就会发现,这些产品所宣称的“无菌”大都被限定为“无沙门氏菌”,并非指没有任何菌落。此外,不少品牌也标注提醒,孕妇幼儿等人群不适宜生吃。
那么,可生食鸡蛋就只是营销噱头吗?中国农业大学食品学院教授范志红表示,从食品安全角度看,经过专业处理的无菌鸡蛋确实较普通鸡蛋病菌携带量更低。对于体质敏感人群,日常生活中可以选择可生食鸡蛋加热烹制。
总之,如果确认是合格的无菌蛋,也可以用于生食,但专家提醒,一定要注意其“最佳食用期”通常仅7—10天,超过期限仍需加热。从性价比看,普通鸡蛋通过高温烹饪即可杀灭致病菌,而无菌蛋3—4倍的价格,本质是为控菌工艺付费。对大多数人而言,熟吃普通蛋是更经济安全的选择。
“富硒蛋”“Omega-3蛋”
是智商税吗?
关于市面上的“富硒蛋”,有专家科普称,通过在饲料中添加硒元素,确实能产出硒含量更高的鸡蛋。但硒是一种“剂量敏感型”营养素——缺乏会导致克山病,过量则会引发脱毛、中毒。中国居民膳食指南建议每日硒摄入不超过400μg,而一枚富硒蛋的硒含量可能达到普通鸡蛋的3-5倍。食用前需确认自身硒水平,盲目长期食用有健康风险。

还有所谓的“Omega-3蛋”,专家解读称,给母鸡喂食亚麻籽等富含Omega-3的饲料,确实可提升鸡蛋中该脂肪酸的含量。相比之下,100g三文鱼的Omega-3含量是一枚鸡蛋的20倍以上,且价格可能更低。花高价买“Omega-3蛋”,不如吃深海鱼。
“蛋黄越黄越有营养”有道理吗?
鸡蛋的正确吃法是什么?
鸡蛋被人们视作营养丰富,而不少人认为“蛋黄越黄越有营养”,此前,“健康中国”公众号发文对此作了专门解读。文中强调,将蛋黄颜色深浅作为营养衡量标准有失偏颇。


吃法上也要注意,煎鸡蛋和油炸蛋的脂肪含量过高,对血脂、体重的控制都有不利影响。另外,煎炸过程中,由于温度过高,可能会产生苯并芘、杂环胺等致癌物。溏心蛋、温泉蛋不建议随便吃,而且熟鸡蛋比生鸡蛋的蛋白质利用率高出许多。

推荐的鸡蛋吃法是蒸煮炖,不必用油,适当添加调味料和蔬菜、肉类,如茶叶蛋、蔬菜菌菇蒸蛋、虾仁什锦蒸蛋等,可以美味营养兼得。
元股证券:ygzq.hk
(本文综合 中国经营报 新华日报 新民晚报 健康报 健康中国等)综合金融服务信息网
海量资讯、精准解读,尽在新浪财经APP
正规券商极速开户提示:本文来自互联网,不代表本网站观点。